配资实盘网上配资炒股 无人驾驶网约车龙头锦江在线六连板 多家上市公司回复与萝卜快跑或小马智行合作
发布日期:2024-12-02 07:18 点击次数:174


受上海预计最快一周内面向市民启动无人驾驶汽车公测且全程免费以及深圳巴士集团计划于2024年内在深圳前海推广20台自动驾驶公交车等多重利好消息刺激,无人驾驶概念股持续强势。锦江在线收盘六连板、雷尔伟连续两个20CM涨停、金龙汽车三天两板、莱赛激光盘中涨超20%、航天智造盘中涨超17%、硕贝德盘中涨超16%、北路智控盘中涨超15%,安凯客车收盘涨停。
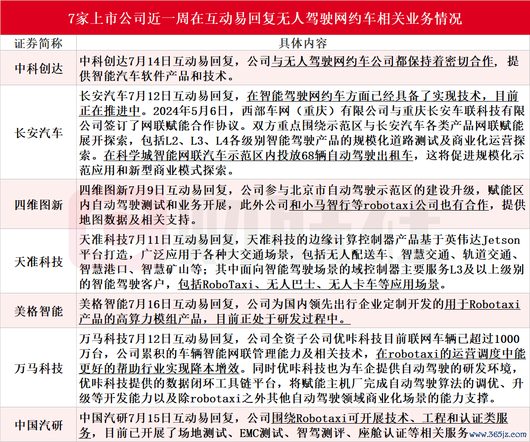
据不完全梳理配资实盘网上配资炒股,近一周在互动平台回复无人驾驶网约车相关业务的A股上市公司包括中科创达、长安汽车、四维图新、天准科技、美格智能、万马科技和中国汽研;近一周在互动易回复与萝卜快跑有合作的上市公司包括华测导航、特锐德、豪恩汽电、瑞可达、千方科技和兴民智通;今年以来在互动易回复与小马智行有合作的上市公司包括祥鑫科技、四维图新、昆仑万维、锦江在线和中国外运。




